مصنوعات تعارف
ایچ ایس ایف بایوٹیک کا مقصد صارفین کو اعلی معیار اور سب سے زیادہ مسابقتی فراہم کرنا ہےفائیٹوسٹیرولز پاؤڈر. چین کی فائیٹوسٹیرولز انڈسٹری اسٹینڈرڈ کے ڈرافٹنگ یونٹ کے طور پر ایچ ایس ایف بایوٹیک کے تیار کردہ لوچول ٹی ایم پلانٹ سٹیرولز کو اندرون اور بیرون ملک بہت سے معروف کاروباری اداروں نے انتہائی تسلیم کیا ہے۔ اچھے افعال، اعلی حفاظت اور نتیجہ خیز ایپلی کیشن فیلڈز کے ساتھ مصنوعات.
ہماری کمپنی آزاد دانشورانہ ملکیت کے حقوق کے ساتھ اصل تحقیق اور تکنیکی اختراع کو بہت اہمیت دیتی ہے۔ اس لئے ہم اپنی سائنسی اور تکنیکی تحقیق اور ترقی کی صلاحیتوں کو مستحکم کرتے رہتے ہیں اور متعدد جدید ترین حیاتیاتی شعبوں میں بنیادی پیٹنٹ ٹیکنالوجیز کے ساتھ کثیر سطحی، اعلیٰ معیار اور اچھی ساخت کی ٹیکنالوجی کی تحقیق اور ترقیاتی ٹیم قائم کرتے ہیں۔ ان میں بنیادی آر ڈی اور پلانٹ سٹیرول/فائیٹوسٹرول ایسٹر کی پیداوار سے متعلق 5 قومی پیٹنٹ ہیں۔
پلانٹ سٹیرول پاؤڈر (پائن) کیا ہے؟
یہ ایک قسم کا سفید یا تقریبا سفید پاؤڈر یا دانہ ہے، جو لمبے تیل سے نکالا جاتا ہے۔ لمبا تیل نہ صرف صنعتی روزن کی پیداوار کے لئے ایک خام مال ہے، بلکہ اعلی غیر سیرشدہ فیٹی ایسڈ کی تیاری کے لئے ایک سستا خام مال بھی ہے۔ لمبا تیل فائیٹوسٹیرولز سے بھرپور ہوتا ہے اور اس کی ایپلی کیشن ویلیو زیادہ ہوتی ہے۔ β سیٹوسٹرول کا مواد 70 فیصد تک زیادہ ہے۔
مصنوعات کا سنیپ شاٹ | ||
ماخذ | لمبا تیل | |
تفصیلات | 98% | |
جزو | بیٹا سیٹوسٹرول | ≥70٪ |
بیٹا ستوستانول | ≤15٪ | |
کیمپیسٹرول | ≤15٪ | |
براسی کاسٹرول | ≤0.5٪ | |
کلنک سٹرول | ≤1.5٪ | |
دیگر سٹیرولز | ≤10٪ | |
کیمیائی ڈھانچہ اور سی اے ایس نمبر | β سیتوسٹرول، 83-46-5, 414.72 β-سیتوستانول، 83-45-4, 416.72 کیمپسٹرول، 474-62-4, 400.69 کیمپسٹانول، 474-60-2, 402.70 کلنکسٹرول، 83-48-7, 412.67 براسی کاسٹرول، 474-67-9, 398.67 | |
| ||
سفارش کردہ خوراک | روزانہ 2.4 گرام سے زیادہ نہیں | |
*درخواست کے دائرہ کار میں نوزائیدہ بچوں اور چھوٹے بچوں کے لئے کھانا شامل نہیں ہے | ||
افعال

β سیتوسٹرول کو مثال کے طور پر لیتے ہوئے مندرجہ بالا ڈھانچے سے دیکھا جا سکتا ہے کہ سیتوسٹرول اور کولیسٹرول کی کیمیائی ساخت بہت مماثل ہے، صرف سائیڈ چین مختلف ہے۔ اسی طرح کی کیمیائی ساخت سے یہ بھی پتہ چلتا ہے کہ فائیٹوسٹیرولز کولیسٹرول کے قدرتی حریف ہیں۔
درخواستوں
فائیٹوسٹیرولز پاؤڈر(پائن) گولیوں یا سخت کیپسول میں وسیع پیمانے پر استعمال کیا جاتا ہے, دیگر خشک اجزاء کے ساتھ مرکب کرنے کی صلاحیت.

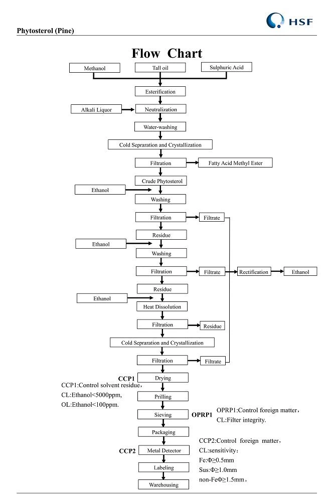
فلو چارٹ
پودوں کے سٹیرولز (پائن کی لکڑی) ایسٹریفیکیشن، سرد برسات، ری کرسٹلائزیشن اور پیکیجنگ کے عمل کے ذریعے تیار کیے جاتے ہیں جس میں لمبے تیل کو خام مال کے طور پر استعمال کیا جاتا ہے۔

نردجیکرن

غذائیت کی معلومات
تخصیص: فائیٹوسٹیرول (پائن)
فی 100 گرام
اشیا | یونٹ | قیمت |
دم | کے جے | 3696 |
پروٹین | g | 0 |
کل چربی | g | 99.3 |
کاربوہائیڈریٹ | g | 0 |
سوڈیم | مگرا | 0 |
اجزاء ورق
تخصیص:فائیٹوسٹیرول (پائن) 98٪
اجزاء | ساخت |
فائیٹوسٹیرول (پائن) | ≥ 98٪ |
نیوٹرل فیٹی ایسڈ گلیسرائیڈ اور ایش | ≤ 2٪ |
شیلف لائف
مصنوعات کو کمرے کے درجہ حرارت پر بغیر کھولے اصل کنٹینر میں ٢٤ ماہ کے لئے ذخیرہ کیا جاسکتا ہے۔
پیکنگ اور سٹوریج
25 کلو گرام فائبر ڈرم (فوڈ گریڈ) اور اسے کمرے کے درجہ حرارت پر سختی سے بند ڈبوں میں ذخیرہ کیا جائے گا، اور گرمی، روشنی، نمی اور آکسیجن سے محفوظ رکھا جائے گا۔
سرٹیفکیٹ

ایچ ایس ایف بایوٹیک ہمیشہ ایک بہترین بننے کے لئے پرعزم رہا ہےفائیٹوسٹیرولز پاؤڈرسپلائر، صارفین کو اعلی معیار کی مصنوعات اور خدمات فراہم کرنا۔ ہماری کمپنی مارکیٹ پر مبنی اور فائدہ مند مرکوز آزاد تحقیق اور ترقی کی بھرپور وکالت کرتی ہے۔ ہم نے بہت سی یونیورسٹیوں کے ساتھ تعاون کے تعلقات قائم کیے ہیں اور پہلے تکنیکی اختراع اور ٹیکنالوجی کی راہ پر گامزن ہونے کے لیے پرعزم ہیں۔
ڈاؤن لوڈ، اتارنا ٹیگ: فائیٹوسٹرولز پاؤڈر، چین، فیکٹری، مینوفیکچررز، سپلائر، پروڈیوسر، ہول سیل، خرید، قیمت، بلک، بہترین، فروخت کے لئے















