ایل کارنیٹائن پاؤڈرقدرتی طور پر پیدا ہونے والا امینو ایسڈ ڈیریویٹیو ہے جو توانائی کے تحول میں اہم کردار ادا کرتا ہے۔ یہ مائٹوکونڈریا میں لمبی زنجیر والے فیٹی ایسڈ کی نقل و حمل میں شامل ہے، جہاں انہیں توانائی کی پیداوار کے لیے آکسائڈائز کیا جا سکتا ہے۔ اس طرح، L-carnitine توانائی کے ذریعہ کے طور پر فیٹی ایسڈ کے موثر استعمال کے لیے ضروری ہے۔
ڈیمپ پروف L-carnitine ایک غذائی ضمیمہ ہے جسے کھلاڑیوں کے ذریعہ وسیع پیمانے پر تسلیم کیا جاتا ہے۔ یہ ایک امینو ایسڈ ہے جو چربی کو توانائی میں تبدیل کرتا ہے اور انسانی جسم پر اس کے کوئی زہریلے مضر اثرات نہیں ہوتے۔ کھلاڑیوں کے لیے L-carnitine کا بنیادی جسمانی فعل چربی کی توانائی میں تبدیلی کو فروغ دینا ہے۔ یہ پانی اور پٹھوں کو کم کیے بغیر جسم کی چربی اور وزن کو کم کر سکتا ہے۔
L-Carnitine پاؤڈر (Damp-proof) L-carnitine کی ایک مخصوص شکل ہے جس کا علاج نمی جذب کو روکنے کے لیے کیا گیا ہے۔ یہ اسے زیادہ مستحکم اور ہینڈل کرنا آسان بناتا ہے، خاص طور پر مینوفیکچرنگ کے عمل میں جہاں نمی مصنوعات کے معیار کو متاثر کر سکتی ہے۔
HSF Biotech L-Carnitine پاؤڈر (Damp-proof) عام طور پر غذائی سپلیمنٹس اور کھیلوں کی غذائی مصنوعات میں توانائی کی پیداوار، ورزش کی کارکردگی، اور چربی کے تحول میں مدد کے لیے استعمال ہوتا ہے۔ اس کے قلبی صحت، علمی فعل، اور صحت اور تندرستی کے دیگر شعبوں کے لیے بھی ممکنہ فوائد ہو سکتے ہیں۔

کی وضاحتیںایل کارنیٹائن پاؤڈر


مصنوعات کی درخواست
L-Carnitine خالص پاؤڈرتوانائی کے تحول اور چربی کے تحول میں اس کے کردار کی وجہ سے غذائی ضمیمہ اور کھیلوں کی غذائیت کی صنعتوں میں اس کے بہت سے استعمال ہیں۔ یہاں کچھ مثالیں ہیں کہ کس طرح L-Carnitine (Damp-proof) پاؤڈر استعمال کیا جا سکتا ہے:
1. وزن کے انتظام کے سپلیمنٹس: L-Carnitine (Damp-proof) پاؤڈر کو اکثر وزن کے انتظام کے سپلیمنٹس میں شامل کیا جاتا ہے کیونکہ اس کی چربی میٹابولزم اور توانائی کی پیداوار میں مدد کرنے کی صلاحیت ہوتی ہے۔ یہ توانائی کے ذریعہ کے طور پر فیٹی ایسڈ کے استعمال کو بڑھانے میں مدد کرسکتا ہے، جو وزن کم کرنے کی کوششوں میں حصہ لے سکتا ہے۔
2. کھیلوں کی غذائیت سے متعلق مصنوعات: L-Carnitine پاؤڈر (Damp-proof) عام طور پر کھیلوں کی غذائیت سے متعلق مصنوعات جیسے پری ورزش سپلیمنٹس اور انٹرا ورک آؤٹ ڈرنکس میں استعمال ہوتا ہے۔ یہ توانائی کی پیداوار کی حمایت اور پٹھوں کو پہنچنے والے نقصان اور تھکاوٹ کو کم کرکے ورزش کی کارکردگی کو بہتر بنانے میں مدد کرسکتا ہے۔
3. قلبی صحت کے سپلیمنٹس: L-Carnitine (Damp-proof) پاؤڈر کو قلبی صحت میں اس کے ممکنہ فوائد کے لیے مطالعہ کیا گیا ہے۔ یہ سوزش کو کم کرنے، لپڈ پروفائلز کو بہتر بنانے، اور صحت مند بلڈ پریشر کی سطح کو سپورٹ کرنے میں مدد کر سکتا ہے۔
4. کوگنیٹو فنکشن سپلیمنٹس: L-Carnitine پاؤڈر (Damp-proof) دماغ میں توانائی کے تحول میں اس کے کردار کی وجہ سے علمی فعل کے لیے ممکنہ فوائد ہو سکتے ہیں۔ اس سے دماغی وضاحت، یادداشت اور توجہ کو بہتر بنانے میں مدد مل سکتی ہے۔

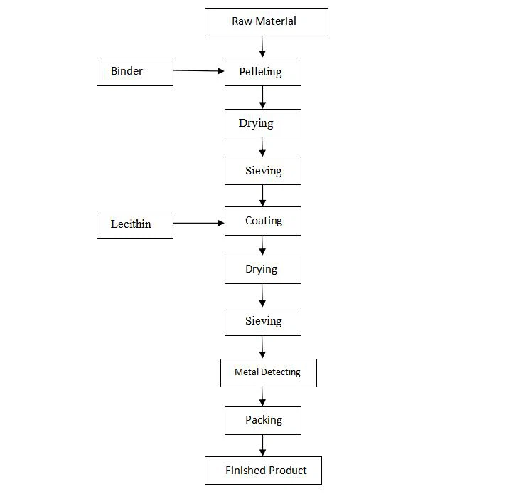
HSF Biotech L-Carnitine (Damp-proof) پاؤڈر فلو چارٹ

پیکیج اور اسٹوریج
پیکیج: 20 کلوگرام کارٹن میں پیک، لائنر کے طور پر ڈبل لیئر پولی تھیلین بیگ کے ساتھ پیک۔
سٹوریج: پروڈکٹ کو کمرے کے درجہ حرارت پر 24 ماہ تک نہ کھولے ہوئے اصل کنٹینر میں محفوظ کیا جا سکتا ہے۔ اسے کمرے کے درجہ حرارت پر مضبوطی سے بند کنٹینرز میں ذخیرہ کیا جائے اور گرمی، روشنی، نمی اور آکسیجن سے محفوظ رکھا جائے۔

فیکٹری ویو (ویڈیو کی تفصیلات کے لیے کلک کریں)
![]() |
|
![]() |
![]() |
|
![]() |
![]() |
|
![]() |
ڈاؤن لوڈ، اتارنا ٹیگ: l-carnitine خالص پاؤڈر، چین، فیکٹری، مینوفیکچررز، سپلائر، پروڈیوسر، تھوک، خرید، قیمت، بلک، بہترین، برائے فروخت


























